
Module 01: MinMax Optimization
The University of Alabama
2026-03-23
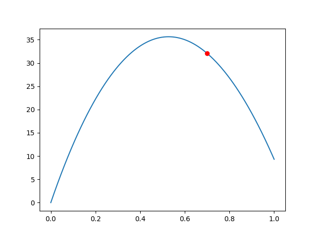
Imagine you’re elected prime minister. You want to maximize tax revenues.
The Sweet Spot: Somewhere between 0% and 100% lies the rate that maximizes revenue.
But where exactly?
Goal: Find \(x^*\) such that \(\qquad f(x^*) \ge f(x)\qquad\) for all \(x\).
Your economists derive a revenue model:
Do not worry about the exact form of the function, just know that it is a function that we want to maximize. It takes a single input, the tax rate, and returns the revenue.

Your country currently has a 70% flat tax. Is this optimal?

current_rate = 0.7
xs = np.linspace(0.001, 1, 500)
ys = [revenue(x) for x in xs]
fig, ax = plt.subplots(figsize=(5, 3.5))
ax.plot(xs, ys, linewidth=2)
ax.plot(current_rate,
revenue(current_rate),
'ro', markersize=10)
ax.annotate('Current (70%)',
xy=(current_rate,
revenue(current_rate)),
xytext=(0.75, 30), fontsize=8,
arrowprops=dict(arrowstyle='->',
color='red'))
ax.set_xlabel('Tax Rate')
ax.set_ylabel('Revenue')
ax.grid(True, alpha=0.3)
plt.tight_layout()
plt.show()We need a precise answer — not just a guess from the plot!
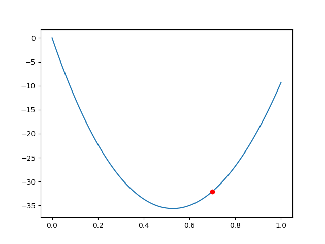
The derivative of \(f\) at a point \(x\) measures the slope of the tangent line:
\[f'(x) = \lim_{h \to 0} \frac{f(x+h) - f(x)}{h}\]
Interpretation:
When we can’t compute \(f'(x)\) analytically, we approximate it:
Forward difference: \(\frac{f(x+h) - f(x)}{h}\) — error is \(O(h)\)
Central difference: \(\frac{f(x+h) - f(x-h)}{2h}\) — error is \(O(h^2)\) ✅
Central difference is more accurate: it cancels first-order error terms.
Our revenue function: \(f(x) = 100\left[\ln(x+1) - (x-0.2)^2 + 0.04\right]\)
Applying calculus rules:
\[f'(x) = 100\left[\frac{1}{x+1} - 2(x - 0.2)\right]\]
\(f'(0.7) < 0\) → revenue is decreasing at 70%. We should lower the tax rate!
Negative derivative at the red point:
→ Function is going downhill
→ To increase \(f\), move left (decrease \(x\))

Positive derivative at the red point:
→ Function is going uphill
→ To increase \(f\), move right (increase \(x\))

Since \(f'(0.7) < 0\), we should decrease the tax rate.
Key idea: Move in the direction opposite to the negative derivative.
Revenue increased! Can we keep going?
Repeat the step-taking process until convergence:
\[x_{\text{new}} = x_{\text{current}} + \alpha \cdot \nabla f(x_{\text{current}})\]
Where:
Intuition: Always walk uphill. Stop when the ground is flat (\(\nabla f \approx 0\) ).
| Step | Action |
|---|---|
| 1 | Choose initial \(x_0\) and step size \(\alpha\) |
| 2 | Compute gradient \(\nabla f(x_k)\) |
| 3 | Update: \(x_{k+1} = x_k + \alpha \cdot \nabla f(x_k)\) |
| 4 | If \(|\alpha \cdot \nabla f| < \text{threshold}\) → stop |
| 5 | Otherwise → go to Step 2 |
Stopping rule: When the change is smaller than a threshold, we’ve converged.
current_rate = 0.7
step_size = 0.003
threshold = 0.0001
for i in range(1000):
rate_change = step_size * revenue_derivative(current_rate)
current_rate = current_rate + rate_change
if abs(rate_change) < threshold:
print(f"Converged after {i+1} iterations")
break
print(f"Optimal tax rate: {current_rate:.4f}")
print(f"Maximum revenue: {revenue(current_rate):.2f}")Converged after 7 iterations
Optimal tax rate: 0.5274
Maximum revenue: 35.64

Starting from 70%, gradient ascent converges to the optimal tax rate in a few dozen steps.
Gradient ascent finds a local maximum — the nearest peak.
But that may not be the global maximum!
The Problem:
No simple fix! This is a fundamental limitation of greedy local search.
The Trap of Local Optima:
Gradient ascent is greedy — it can’t see the bigger picture.

In machine learning, we usually want to minimize a loss function, not maximize.
Two ways to switch:
Option 1: Negate the function then maximize negative of \(f(x)\) instead
Option 2: Flip the update rule sign:
\[x_{\text{new}} = x_{\text{current}} \mathbin{\color{red}{-}} \alpha \cdot \nabla f(x_{\text{current}})\]
That’s it! One sign change turns gradient ascent into gradient descent.
This is the foundation of training neural networks.
import numpy as np
import matplotlib.pyplot as plt
def f(x):
return np.sin(5*x)*x + np.cos(2*x)*x + np.sin(15*x)
def numerical_derivative(func, a, h=0.0001):
return (func(a + h) - func(a - h)) / (2 * h)
#> Gradient Descent
x_current = 1.0
alpha = 0.001
for i in range(1000):
x_current = x_current - alpha * numerical_derivative(f, x_current)
print(f"Local minimum at x = {x_current:.4f}")
print(f"f(x) = {f(x_current):.4f}")Local minimum at x = 1.1434
f(x) = -2.3557
Same algorithm, opposite direction. Gradient descent is the workhorse of modern AI.
| Concept | Key Takeaway |
|---|---|
| Derivative | Measures slope — tells us which direction is “uphill” |
| Gradient Ascent | \(x_{\text{new}} = x + \alpha \nabla f(x)\qquad\) — walk uphill to maximize |
| Local Extrema | Greedy search can get stuck — no guarantee of global optimum |
| Gradient Descent | \(x_{\text{new}} = x - \alpha \nabla f(x) \qquad\) — walk downhill to minimize |
Next up: Extending these ideas to multivariable functions and partial derivatives.




The University of Alabama